Professionista della sicurezza sul lavoro che utilizza un software per la valutazione del rischio chimico e cancerogeno ai sensi del D.Lgs. 81/08.

Rischio chimico, cancerogeno e mutageno: come effettuare la valutazione secondo il D.Lgs. 81/08

21 0

La valutazione del rischio chimico e dei rischi cancerogeni, mutageni e tossici per la riproduzione (CMR) è uno degli obblighi più complessi previsti dal D.Lgs. 81/08 Titolo IX. L’evoluzione delle classificazioni introdotte dai regolamenti CLP e REACH rende necessario utilizzare metodologie e strumenti aggiornati, come software dedicati, per redigere DVR affidabili e conformi alla normativa.
In questo articolo esploreremo in particolare, le funzionalità del software A.R.Chi.M.E.D.E., ampiamente sperimentato ed utilizzato negli anni.

Valutazione del rischio chimico e CMR: obblighi normativi e metodologie

La valutazione del rischio chimico cancerogeno, mutageno e da sostanze tossiche per la riproduzione normata dal D.Lgs. 81/08 nel Titolo IX è in continua evoluzione e aggiornamento, a causa dell’evoluzione dei regolamenti che riguardano le classificazioni ed etichettatura (CLP – Regolamento CE n. 1272/2008) dei prodotti e quindi l’identificazione degli agenti chimici pericolosi.
Per effettuare una valutazione efficace è utile servirsi di testi completi di supporto e di software sempre aggiornati con l’evoluzione tecnica e normativa che, coadiuvando i professionisti, forniscono strumenti estremamente utili che permettono di redigere il documento di valutazione del rischio chimico e il documento cancerogeno, mutageno e da sostanze tossiche per la riproduzione rispondente alle norme vigenti.

A.R.Chi.M.E.D.E. è un software ampiamente sperimentato ed utilizzato negli anni, esso viene costantemente aggiornato e perfezionato oltre che al dettato normativo e tecnico anche alla luce delle richieste ed esigenze di semplificazione dell’utilizzo dei professionisti e specialisti del settore, mantenendo il rigore tecnico-normativo necessario. Si evidenziano di seguito gli sviluppi e i vantaggi dell’ultima versione disponibile di A.R.Chi.M.E.D.E.
Il software valuta sia il rischio chimico che il rischio cancerogeno, mutageno e da sostanze tossiche per la riproduzione con metodiche specifiche.

Il modello di calcolo del rischio chimico

La valutazione del rischio chimico secondo quanto previsto dalla norma (D.lgs. 81/08, titolo IX, capo I) viene effettuata dal datore di lavoro (con il supporto del RSPP o di consulenti specifici e il contributo del medico competente) con metodologie di sua scelta.
L’uso di modelli di calcolo del rischio e quindi l’uso dei software per la valutazione del rischio chimico viene contemplato e quasi suggerito dal legislatore. Rispetto alle misurazioni sul campo, i modelli matematici sono più economici e facili da gestire e aggiornare. Inoltre, permettono di rispettare la legge che impone di valutare i rischi prima ancora che l’attività lavorativa abbia inizio. A tal proposito, lo stesso legislatore suggerisce di effettuare le misurazioni solo se non è possibile dimostrare in altro modo (compreso con algoritmi di calcolo del rischio) il raggiungimento del livello di rischio minimo.

Un modello di calcolo ampiamente sperimentato nel tempo, su numerosi campioni di aziende ed enti estremamente diversi per comparto produttivo e dimensioni, è A.R.Chi.M.E.D.E.
Il software è stato perfezionato negli anni per garantirne l’allineamento all’evoluzione normativa, tecnica e gestionale, incluse le norme specifiche di classificazione ed etichettatura dei prodotti. Lo strumento permette di gestire l’intero processo relativo al rischio chimico:

  • Identificazione del pericolo: attraverso il censimento di tutti gli agenti chimici pericolosi.
  • Valutazione del rischio: con la conseguente definizione delle misure di prevenzione e protezione.
  • Gestione del rischio: una fase cruciale che consente di verificare preventivamente l’efficacia delle misure specifiche che si intendono attuare.

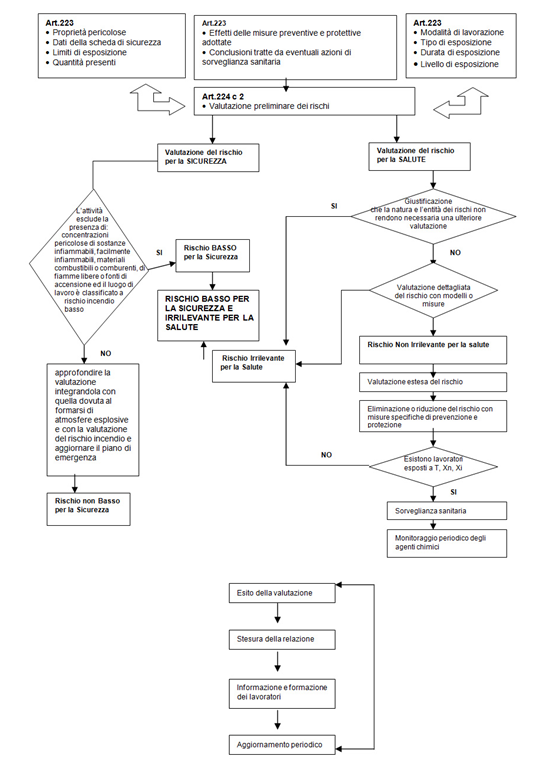
La figura seguente illustra lo schema logico per la valutazione del rischio da esposizione ad agenti chimici, definito in conformità al D.Lgs. 81/08 e alle relative Linee Guida delle Regioni.

Figura 1 – Schema logico per la valutazione del rischio chimico ai sensi del D.Lgs. 81/08 e delle Linee Guida Regionali.

I plus del software per la valutazione del rischio chimico

Vengono di seguito analizzati i principali vantaggi offerti dal software A.R.Chi.M.E.D.E. nel processo di valutazione del rischio chimico, in conformità a quanto previsto dal legislatore all’art. 223 del D.Lgs. 81/08.

Identificazione degli agenti chimici pericolosi

A.R.Chi.M.E.D.E. consente il censimento integrale degli agenti chimici pericolosi impiegati nell’unità produttiva, in conformità alla definizione normativa che classifica come tale “qualunque agente chimico che può avere effetti dannosi sulla salute e/o sulla sicurezza”. Il software permette di censire:

  • Sostanze e miscele: tutti i componenti dichiarati alla Sezione 3 della Scheda di Sicurezza (SDS), inclusi i relativi quantitativi. La classificazione di pericolo viene costantemente allineata grazie all’aggiornamento automatico della banca dati interna.
  • Sostanze generate: tutte le sostanze, classificate o meno, che possono generarsi durante le attività (processi termici, chimici, fotochimici, dissociativi, ecc.).
  • Sostanze non classificate UE: è comunque possibile procedere alla valutazione associando frasi di rischio che ne descrivono la pericolosità (frasi H).

Valutazione del rischio per sostanza

La metodologia A.R.Chi.M.E.D.E. privilegia la valutazione del rischio basata sulle sostanze chimiche (siano esse in forma pura o componenti di una miscela), piuttosto che sulle miscele, pur lasciando al valutatore la facoltà di scegliere tra le due modalità. L’analisi puntuale delle singole sostanze offre infatti significativi vantaggi per la gestione del rischio, tra cui:

  • la corretta definizione del protocollo sanitario,
  • la scelta mirata dei dispositivi di protezione individuale (DPI),
  • la valutazione della sostituzione della sostanza,
  • l’erogazione di informazione e formazione specifica,
  • l’individuazione di specifiche misure di prevenzione e protezione.

L’aggiornamento continuo della banca dati di classificazione delle sostanze garantisce l’uso di dati certi, considerando che purtroppo le stesse Schede di Sicurezza (SDS), in molti casi, possono risultare non aggiornate, incomplete o con classificazioni errate.
La corretta classificazione è la base della valutazione del rischio, perché da essa vengono ricavate le frasi di pericolo H; a queste vengono assegnati i punteggi iniziali di pericolo, con i quali calcolare i rischi. La correttezza di tali punteggi è dunque fondamentale per determinare con precisione il livello di rischio finale.

Calcolo automatico della quantità di sostanza (agente chimico pericoloso)

Il software consente il calcolo della quantità di sostanza contenuta in tutti i prodotti utilizzati dal gruppo omogeneo di lavoratori, nella giornata tipo. Tale valore corrisponde alla reale esposizione all’agente chimico poiché tiene conto di ogni possibile scenario di esposizione durante l’attività lavorativa.

Valutazione automatica degli effetti combinatori

A.R.Chi.M.E.D.E. permette di valutare gli effetti combinatori dovuti all’uso di più sostanze nell’arco della stessa giornata lavorativa. La metodologia utilizzata dal software è in linea con le indicazioni dell’ACGIH (Associazione degli Igienisti Industriali) per il confronto dei livelli di inquinanti in presenza di miscele e fornisce informazioni utili al medico competente sugli organi bersaglio.

Calcolo del livello di rischio residuo

Questa funzione, offerta dal Software, viene applicata dopo aver adottato le misure di prevenzione e protezione specifiche. Tale funzione non modifica quindi la valutazione del rischio a seguito dell’adozione delle misure specifiche di prevenzione e protezione (guanti, maschere respiratorie, sistemi di captazione alla fonte ecc..), ma serve a valutare l’efficacia in via preventiva delle misure adottate. È dunque uno strumento estremamente utile per la corretta gestione del rischio chimico e per verificare se quanto fatto è stato sufficiente o se è necessario adottare ulteriori misure aggiuntive di prevenzione e protezione.

Report sintetico del calcolo del rischio (inalatorio, cutaneo)

A.R.Chi.M.E.D.E. genera un report sintetico esplicitando separatamente i contributi inalatorio e cutaneo. L’informazione specifica per questi due fattori, quando il livello di rischio risulta “non irrilevante per la salute”, è molto importante per capire su quali parametri è opportuno agire al fine di ridurre il livello di rischio per la salute.
Ad esempio, nel caso di un solvente con livello di rischio “non irrilevante per la salute” e “non basso per la sicurezza” per il coefficiente riguardante l’inalazione, le soluzioni possibili sono:

  • sceglierne uno meno volatile,
  • adottare sistemi di captazione alla fonte,
  • utilizzare cicli chiusi,
  • utilizzare DPI respiratori.

Se invece risulta elevato il rischio cutaneo è possibile:

  • scegliere un solvente che non abbia effetti sulla cute e/o che non la attraversi,
  • adottare DPI per le mani (guanti).

La tabella sintetica che evidenzia i giudizi di rischio e l’efficacia delle misure di prevenzione e protezione è quindi fondamentale per la gestione del rischio e la verifica delle corrette misure messe in campo.

Calcolo del rischio per singola sostanza

Il software A.R.Chi.M.E.D.E. risponde al dettato normativo, il quale impone che la valutazione del rischio chimico deve essere fatta per ogni agente chimico pericoloso, sia esso una sostanza o una miscela.
Tuttavia, sotto il profilo tecnico e della gestione del rischio, risulta decisamente più favorevole e opportuno valutare i rischi delle sostanze (sia pure che contenute nelle miscele). Tale approccio garantisce infatti numerosi vantaggi operativi.

A.R.Chi.M.E.D.E. è già predisposto a tale modalità di calcolo, infatti – effettuando il censimento di tutte le sostanze e le miscele – verifica in quali miscele usate dallo stesso gruppo omogeneo è presente una stessa sostanza e la riconduce all’esposizione in esame. Il forte vantaggio di disporre di valutazioni riferite alle singole sostanze sta nel fatto che, nei casi con livello di rischio “non irrilevante”, diventa semplice definire:

  • il protocollo sanitario,
  • i DPI idonei,
  • le modalità di segregazione, inertizzazione e captazione alla fonte dell’inquinante,
  • la formazione specifica,
  • le strategie di sostituzione.

Tutto ciò sarebbe invece laborioso e spesso impreciso, avendo i risultati sui prodotti totali.

Rischio per la sicurezza

Il software valuta il rischio per la sicurezza in modo estremamente semplice per l’utilizzatore, analizzando la possibilità di dare origine ad infortuni, reazioni pericolose, incendi, esplosioni, ecc. Inoltre, il sistema evidenzia le misure di prevenzione e protezione da adottare per mitigare tali rischi.

Stesura del documento sempre aggiornato

Uno dei problemi più diffusi in merito alle valutazioni del rischio riguarda il loro aggiornamento che, nel caso del rischio chimico, il legislatore richiede avvenga in via preventiva prima dell’inizio di ogni attività.

Il software A.R.Chi.M.E.D.E. risolve questa criticità elaborando la relazione tecnica, che costituisce il documento di valutazione del rischio chimico, e aggiornandola tempestivamente non appena viene modificato qualunque dato di esposizione, agente, gruppo omogeneo, o altro parametro, all’interno del database.
Inoltre, il sistema garantisce la massima conformità perché persino gli aggiornamenti normativi riguardanti le classificazioni delle sostanze vengono inseriti automaticamente dal software attraverso la semplice rigenerazione del documento di valutazione del rischio.

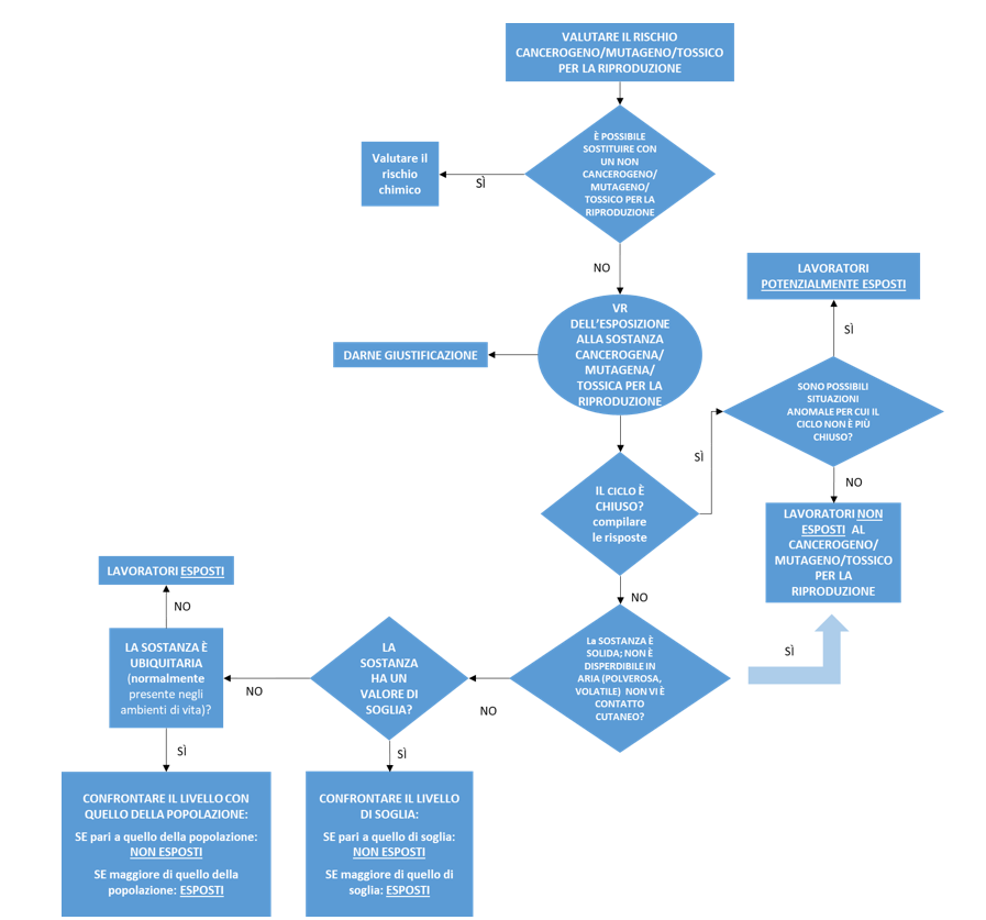
Valutazione del rischio cancerogeno, mutageno e tossico per la riproduzione

Il software A.R.Chi.M.E.D.E. integra nativamente il riconoscimento di agenti chimici pericolosi classificati come specie cancerogene, mutagene e tossiche per la riproduzione. In presenza di tali sostanze, il sistema segnala automaticamente la necessità di una valutazione del rischio specifica.
Sfruttando i dati già forniti, il software richiede l’integrazione di parametri specifici, tra cui i valori misurati delle sostanze, per procedere alla definizione dei lavoratori esposti, non esposti e potenzialmente esposti, in piena conformità con il dettato normativo.

Il modello di calcolo adottato soddisfa rigorosamente quanto previsto dal Titolo IX Capo II del D.Lgs. 81/08, finalizzando l’analisi con l’elaborazione del documento di valutazione del rischio specifico per agenti cancerogeni, mutageni e tossici per la riproduzione. Di seguito si riporta schematicamente il processo di valutazione:

Figura 2 – Schema del processo di valutazione del rischio cancerogeno/mutageno o tossico per la riproduzione.

Efficacia e affidabilità del software A.R.Chi.M.E.D.E.

Grazie ai suoi più recenti aggiornamenti, il software costituisce uno degli strumenti più efficaci, rispondenti alle norme tecniche e giuridiche attualmente disponibili. Si tratta di un metodo ormai ampiamente utilizzato e sperimentato nei settori produttivi più diversi, inclusi quelli specifici di comparto come l’industria chimica, gli enti di ricerca e la farmaceutica.
I principali punti di forza del software riguardano nello specifico:

  • Etichettatura e classificazione delle sostanze e miscele pericolose;
  • Gestione del rischio, con la quantificazione dell’efficacia delle misure di prevenzione e protezione definite;
  • Effetti combinatori dovuti all’impiego di più agenti chimici pericolosi;
  • Specifica dei contributi inalatori e cutanei: evidenziazione, nel report di calcolo del rischio, dei contributi inalatori e cutanei di ogni agente, ai fini della definizione delle misure di prevenzione e protezione specifiche;
  • Flessibilità: la possibilità di valutare il rischio associato ad ogni agente con entrambe le classificazioni esistenti, ovvero quella vigente (CLP) e quella precedente (laddove non sia reperibile la nuova classificazione);
  • Aggiornamento costante della banca dati e quindi delle valutazioni del rischio già effettuate.

Prova il software: DEMO gratuita

Scopri di più su EPC safety – A.R.Chi.M.E.D.E. software in cloud per la valutazione del rischio chimico, cancerogeno, mutageno e tossico per la riproduzione. Richiedi la DEMO e provalo ora:

Il volume tecnico: il supporto essenziale per i professionisti del settore

Se l’analisi del software A.R.Chi.M.E.D.E. mette in luce la complessità della gestione degli agenti pericolosi, la nuova edizione del volume La Valutazione del Rischio Chimico si pone come il tassello mancante per una strategia di prevenzione efficace e aggiornata.
Questo compendio di elevato valore rappresenta un supporto indispensabile per il professionista, offrendo una visione d’insieme che unisce rigore giuridico e operatività tecnica. Il volume, grazie a una struttura ricca di esempi reali e preziose appendici tecniche, permette di tradurre le norme in procedure concrete, garantendo un controllo totale anche sulle sostanze cancerogene, mutagene e tossiche per la riproduzione.
L’autorevolezza del manuale è confermata dal suo costante utilizzo come riferimento accademico per la formazione dei tecnici della prevenzione.
Il contenuto è rigorosamente aggiornato alle più recenti evoluzioni legislative, inclusi gli adeguamenti del D.Lgs. 81/2008 introdotti dal D.Lgs. 4 settembre 2024, n. 135, e alle nuove disposizioni del Regolamento CLP (Reg. CE/1272/2008). Ogni aggiornamento tecnico o normativo successivo alla pubblicazione sarà reso disponibile direttamente sul sito dell’editore, assicurando così un investimento professionale sempre allineato agli standard vigenti.

Per saperne di più sulla valutazione del rischio chimico e CMR

Arricchisci le tue conoscenze con i volumi di EPC Editore o con i Corsi di formazione dell’Istituto Informa:

  • Sei un formatore? Ecco tutto quello che occorre per creare un corso di formazione in pochi passi.

Una squadra di professionisti editoriali ed esperti nelle tematiche della salute e sicurezza sul lavoro, prevenzione incendi, tutela dell’ambiente, edilizia, security e privacy. Da oltre 20 anni alla guida del canale di informazione online di EPC Editore

Redazione InSic

Una squadra di professionisti editoriali ed esperti nelle tematiche della salute e sicurezza sul lavoro, prevenzione incendi, tutela dell'ambiente, edilizia, security e privacy. Da oltre 20 anni alla guida del canale di informazione online di EPC Editore